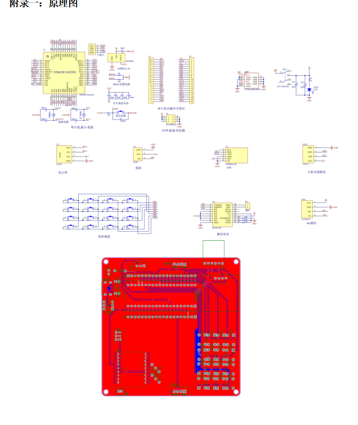
645-1基于嵌入式的智能外卖柜设计与实现(无人脸识别)

645-1基于嵌入式的智能外卖柜设计与实现(无人脸识别)-锤锤工作室
645-1基于嵌入式的智能外卖柜设计与实现(无人脸识别)
此内容为付费资源,请付费后查看
80
立即购买
您当前未登录!建议登陆后购买,可保存购买订单
付费资源

实物视频讲解+原理图视频讲解+程序视频讲解(复制链接到浏览器)

通过网盘分享的文件:5-程序视频讲解等3个文件
链接: https://pan.baidu.com/s/1w9Zr9oFtsf4oFoadDtQ5QQ?pwd=p4q8 提取码: p4q8
–来自百度网盘超级会员v7的分享

项目资料

图片[1]-645-1基于嵌入式的智能外卖柜设计与实现(无人脸识别)-锤锤工作室
图片[2]-645-1基于嵌入式的智能外卖柜设计与实现(无人脸识别)-锤锤工作室
图片[3]-645-1基于嵌入式的智能外卖柜设计与实现(无人脸识别)-锤锤工作室
图片[4]-645-1基于嵌入式的智能外卖柜设计与实现(无人脸识别)-锤锤工作室
图片[5]-645-1基于嵌入式的智能外卖柜设计与实现(无人脸识别)-锤锤工作室
图片[6]-645-1基于嵌入式的智能外卖柜设计与实现(无人脸识别)-锤锤工作室
图片[7]-645-1基于嵌入式的智能外卖柜设计与实现(无人脸识别)-锤锤工作室
图片[8]-645-1基于嵌入式的智能外卖柜设计与实现(无人脸识别)-锤锤工作室
图片[9]-645-1基于嵌入式的智能外卖柜设计与实现(无人脸识别)-锤锤工作室
图片[10]-645-1基于嵌入式的智能外卖柜设计与实现(无人脸识别)-锤锤工作室
图片[11]-645-1基于嵌入式的智能外卖柜设计与实现(无人脸识别)-锤锤工作室
------本页内容已结束,喜欢请分享------

感谢您的来访,获取更多精品内容请收藏本站。

© 版权声明
THE END
喜欢就支持一下吧
点赞12 分享
评论 抢沙发
头像
欢迎您留下宝贵的见解!
提交
头像

昵称

取消
昵称表情代码图片

    暂无评论内容