768基于STM32吊钩姿态安全监测系统设计【论文+实物设计资料】

768基于STM32吊钩姿态安全监测系统设计【论文+实物设计资料】-锤锤工作室
768基于STM32吊钩姿态安全监测系统设计【论文+实物设计资料】
此内容为付费资源,请付费后查看
60
立即购买
您当前未登录!建议登陆后购买,可保存购买订单
付费资源

实物视频讲解+原理图视频讲解+程序视频讲解(复制链接到浏览器)

https://pan.baidu.com/s/1sn3RiEpS0npMJ4HfJYw7Zw?pwd=v9af

项目资料(目录、内容、程序截图等)

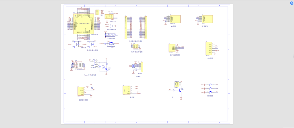
图片[1]-768基于STM32吊钩姿态安全监测系统设计【论文+实物设计资料】-锤锤工作室
图片[2]-768基于STM32吊钩姿态安全监测系统设计【论文+实物设计资料】-锤锤工作室
图片[3]-768基于STM32吊钩姿态安全监测系统设计【论文+实物设计资料】-锤锤工作室
图片[4]-768基于STM32吊钩姿态安全监测系统设计【论文+实物设计资料】-锤锤工作室
图片[5]-768基于STM32吊钩姿态安全监测系统设计【论文+实物设计资料】-锤锤工作室
图片[6]-768基于STM32吊钩姿态安全监测系统设计【论文+实物设计资料】-锤锤工作室
图片[7]-768基于STM32吊钩姿态安全监测系统设计【论文+实物设计资料】-锤锤工作室
图片[8]-768基于STM32吊钩姿态安全监测系统设计【论文+实物设计资料】-锤锤工作室
图片[9]-768基于STM32吊钩姿态安全监测系统设计【论文+实物设计资料】-锤锤工作室
图片[10]-768基于STM32吊钩姿态安全监测系统设计【论文+实物设计资料】-锤锤工作室
图片[11]-768基于STM32吊钩姿态安全监测系统设计【论文+实物设计资料】-锤锤工作室
------本页内容已结束,喜欢请分享------

感谢您的来访,获取更多精品内容请收藏本站。

© 版权声明
THE END
喜欢就支持一下吧
点赞15 分享
评论 抢沙发
头像
欢迎您留下宝贵的见解!
提交
头像

昵称

取消
昵称表情代码图片

    暂无评论内容